Welcome to Shenzhen EP Smart link
Home
Products
RDS Series
Ind. PoE Switches
Com. PoE Switches
PoE Adapters
HD Transmission
Wireless
Accessories
Press
Support
Service Term
Service Process
About Us
Overview
Contact Us
简体中文
Home
Products
Press
Support
About Us
Support
Service Term
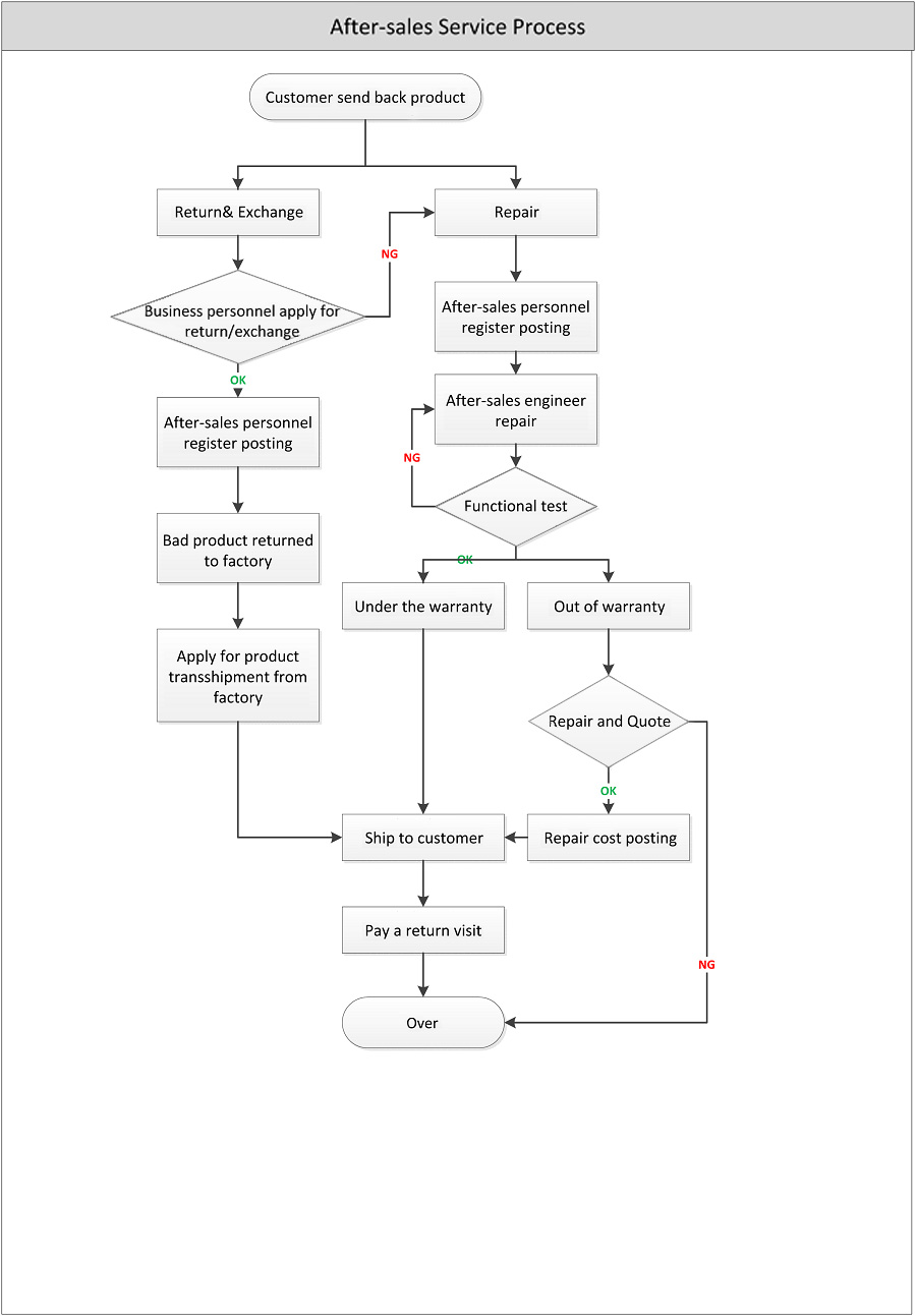
Service Process
Location:
Home
>
Support
>
Service Process